Militaire organisaties moeten in staat zijn zich snel aan te passen aan wijzigende (operationele) omstandigheden. De krijgsmacht die in staat is om dit sneller te doen dan mogelijke tegenstanders, zelfs in directe confrontatie, geniet significante voordelen. Een van de belangrijkste aanjagers om dit te bereiken is het leren van ervaring. De daarbij horende processen, binnen de NAVO bekend onder de naam lessons learned, hebben niet altijd voldoende aandacht bij eenheden van de krijgsmacht. Dit artikel reikt een bruikbare methode aan, gebaseerd op relevante theorie, waarmee het leerproces van eenheden van de krijgsmacht op een eenvoudige manier geanalyseerd en verbeterd kan worden.
Lkol M. Wassenaar*
Robuust en wendbaar. Adaptief vermogen. Agility. Enkele begrippen die zowel binnen als buiten de Nederlandse krijgsmacht veelvuldig te horen zijn. Dat een krijgsmacht zich snel moet kunnen aanpassen aan de omgeving mag niet nieuw heten: het daartoe niet in staat zijn, leidt onherroepelijk tot falen in de darwinistische omgeving waarin een krijgsmacht haar operaties dient te kunnen uitvoeren. De tweede plaats bestaat in die omgeving tenslotte niet.
Hier wordt een groot verschil zichtbaar tussen civiele organisaties en de krijgsmacht. Waar (bijvoorbeeld) commerciële organisaties hun producten en diensten moeten verbeteren ten opzichte van de concurrentie, moeten militaire organisaties hun ‘producten en diensten’ verbeteren in directe confrontatie met de concurrentie, oftewel de tegenstander. Een tegenstander die op zijn beurt het eigen optreden ook aanpast aan wijzigende omstandigheden en opgedane ervaringen. De krijgsmacht die in staat is zich sneller aan te passen dan haar tegenstander beschikt daarmee over een significant voordeel.

Een Noorse Leopard 2A4-tank tijdens NAVO-oefening Trident Juncture 2018 in Noorwegen. Foto Forsvaret, Ole-Sverre Haugli
Een van de belangrijkste aanjagers voor het aanpassen van de krijgsmacht aan de omgeving is het leren van ervaring. Dit kan een eigen ervaring zijn, maar ook een ervaring van andere onderdelen binnen de krijgsmacht, van andere krijgsmachten, of zelfs van civiele actoren. Hoewel dit proces van leren van ervaring binnen de organisatie, oftewel organizational learning, dus een cruciale competentie is voor de krijgsmacht, blijkt de kennis ervan niet altijd even groot te zijn.[1] Er wordt snel gewezen op (het gebrek aan) een centraal systeem voor lessons learned, of op het niet ontvangen van specifieke richtlijnen vanuit hogere niveaus binnen de organisatie of vanuit kennisinstituten.
Het doel van dit artikel is om, gebaseerd op relevante theorie, een bruikbare methode aan te reiken waarmee het leerproces van eenheden van de krijgsmacht op een eenvoudige wijze geanalyseerd en verbeterd kan worden. Het artikel is gebaseerd op een onderzoek in het kader van een afstudeerscriptie naar het vermogen van de Noorse landmacht om te leren van ervaringen gedurende haar operaties in Afghanistan en haar deelname aan de NAVO-oefening Trident Juncture in 2018. Het onderzoek bezag in hoeverre eenheden van de Noorse landmacht in de verschillende fases van het leerproces bewust of onbewust gebruik maakten van procedures om te leren van ervaringen, opgedaan tijdens oefeningen en operaties. De tijdens het onderzoek gebruikte benadering kan eenheden, ongeacht nationaliteit of krijgsmachtdeel, helpen om het eigen lerend vermogen te verbeteren. In dit artikel worden regelmatig voorbeelden uit dat onderzoek beschreven.
Organizational learning wordt beïnvloed door vele factoren, zoals de cultuur van de organisatie en haar structuur.[2] Dit artikel ontkent het belang van dergelijke invalshoeken niet, maar richt zich uitsluitend op bewust binnen een organisatie geïmplementeerde procedures, gerelateerd aan het leren van ervaringen.
De volgende paragraaf beschrijft de verschillende elementen waar organizational learning uit bestaat, gevolgd door een beschrijving van het concept Organizational Learning Mechanisms en de praktische toepasbaarheid daarvan voor eenheden van de krijgsmacht.
Organizational learning
Hoewel er een groot aantal bruikbare definities te vinden is in de wetenschappelijke literatuur, zijn de meeste wetenschappers het erover eens dat organizational learning een verandering is in de kennis van een organisatie die plaatsvindt naar aanleiding van een opgedane ervaring.[3] In deze omschrijving zijn drie elementen van belang die nadere uitleg vereisen: de ervaring, de kennis binnen een organisatie, en de processen die een ervaring omzetten in een verandering van die kennis.

Secretaris-generaal van de NAVO Jens Stoltenberg bezoekt het Joint Analysis and Lessons Learned Centre van de verdragsorganisatie. Foto NAVO
Een ervaring ontstaat wanneer een individu de relatie begrijpt tussen een actie en haar consequentie(s).[4] Het is dus uitsluitend het individu dat een ervaring kan vormen, en deze individuele ervaring is daarmee zowel een voorwaarde voor het leren als organisatie als de directe input voor het leerproces.[5] Een groep mensen ervaart dus niet als collectief. Elk individu ervaart zelf, en ervaringen van mensen die samen iets hebben meegemaakt lopen vaak sterk uiteen. Dat versterkt het belang van een goede analyse van ervaringen, zoals in de volgende paragraaf aan bod komt.
De wijze waarop een organisatie complexe taken uitvoert, kan worden gezien als haar kennis.[6] Welke acties beschouwt de organisatie als noodzakelijk om uit te voeren teneinde een gewenste eindsituatie te bereiken, uitgaande van een gedefinieerde beginsituatie?
Voor een krijgsmacht kan het vermogen om een dergelijke actie uit te voeren worden beschreven als een militaire capaciteit: de capaciteit om militaire taken uit te voeren om daarmee een gewenste eindsituatie te bereiken. Binnen de NAVO komen deze militaire capaciteiten vaak tot uitdrukking in de elementen Doctrine, Organisatie, Training, Materieel, Leiderschap, Personeel, Faciliteiten en Interoperabiliteit, ofwel DOTMLPF-I.[7] Kennis binnen een militaire organisatie wordt in dit artikel daarom gedefinieerd als het geheel van elementen binnen DOTMLPF-I, de waarden die bepalen waarom een bepaalde eindsituatie wenselijk is voor de organisatie, en de set met uitgangspunten die het aannemelijk maakt dat de gekozen actie-strategie inderdaad leidt tot de door de organisatie gewenste eindsituatie (zie Figuur 1).

Figuur 1 Kennis binnen een militaire organisatie
Het proces dat plaatsvindt wanneer een individu een ervaring opdoet én daarvan leert, kan beschreven worden met behulp van de Observe, Assess, Design, Implement-cyclus: het individu observeert een ervaring, analyseert deze, ontwikkelt een abstracte constructie die gezien de analyse een gepast antwoord lijkt te bieden op de opgedane ervaring, en implementeert deze constructie.[8] Binnen het individu leidt deze cyclus tot een verandering. Enerzijds leert het individu een bepaalde actie op een meer gepaste wijze uit te voeren om het beoogde effect te behalen, anderzijds leert het individu waarom die werkwijze een verbetering is ten opzichte van de oude. Tot slot kan een individu leren dat de gekozen actie wellicht succesvol is uitgevoerd, en dat het beoogde effect is behaald, maar dat daarmee het uiteindelijke gewenste eindresultaat niet gehaald kan worden. In militair jargon betekent dat dat een eenheid een opdracht succesvol weet uit te voeren, maar ontdekt dat deze opdracht niet bijdraagt aan het te halen eindresultaat van het hogere niveau.
Wanneer een individu leert en daarmee dus zijn of haar know-how en/of know-why verandert, verandert de kennis van de organisatie uiteindelijk ook. De hierboven beschreven cyclus vindt zowel bewust als onbewust plaats: individuen doen ervaringen op, veranderen werk- en zienswijzen en beïnvloeden daarmee al dan niet bewust het doen en laten van de organisatie, mede afhankelijk van de hoeveelheid invloed die zij binnen de organisatie hebben. Elke organisatie leert dus, hoewel vaak onbewust, doordat haar leden leren.
Organizational Learning Mechanisms
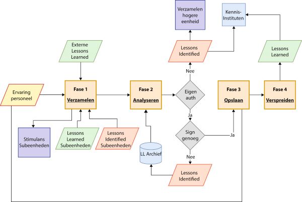
Wil een organisatie echter sneller leren dan haar concurrentie, dan moet zij actief het leerproces versnellen. Dit kan zij doen door gebruik te maken van een zogenaamd Organizational Learning Mechanism (OLM): een set met geïnstitutionaliseerde structurele en procedurele regelingen waarmee organisaties kunnen leren. Dit door Micha Popper en Raanan Lipshitz ontwikkelde concept beschrijft het actief leren van een organisatie als het systematisch gebruiken van informatie die relevant is voor de prestatie van de organisatie en haar leden in alle fases (zie Figuur 2) van het leerproces.[9] De eerste fase betreft het verzamelen van opgedane ervaringen en het toetsen op compleetheid, bruikbaarheid en consistentie. De tweede fase is het analyseren van deze ervaringen: zijn ze relevant voor de organisatie, hoe zou een verandering naar aanleiding van deze ervaringen eruit moeten zien en kunnen dergelijke veranderingen daadwerkelijk geïmplementeerd worden (en door wie)? Fase drie, het opslaan, betreft het wijzigen van een of meer elementen van de kennis van de organisatie. Na deze fase wordt automatisch ervaring opgedaan met de geïmplementeerde lessen. Dit gebruik leidt tot nieuwe ervaringen die in fase één opnieuw verzameld worden. Zodoende krijgt het leerproces een cyclisch karakter. Fase vier in het leerproces betreft ten slotte het verspreiden van het geleerde naar andere organisatiedelen en mogelijk ook naar andere organisaties.
Vertaling naar de krijgsmacht
Om sneller te leren van ervaringen dan de tegenstander moeten eenheden van de krijgsmacht dus Organizational Learning Mechanisms implementeren (en continueren). Het lessons learned-proces van de NAVO is een voorbeeld van een dergelijk OLM.[10] Hoewel elementen uit dat proces zeker bruikbaar zijn, is het niet één-op-één over te nemen, al was het alleen al door de relatief hoge mate van complexiteit. Het expertisecentrum van de NAVO dat specifiek voor de ondersteuning van dit proces is opgericht, het Joint Analysis and Lessons Learned Centre, bestaat niet voor niets uit ruim vijftig medewerkers.
De volgende paragrafen beschrijven de fases van het leerproces nader, inclusief een vertaling naar mogelijk gebruik in de praktijk van de eenheden van de krijgsmacht.

Figuur 2 Evaluatie van geleerde lessen
Fase 1: het verzamelen van ervaringen
De eerste fase in het leerproces betreft het verzamelen van ervaringen. Deze fase bestaat voor een eenheid uit verschillende onderdelen, waaraan elk afzonderlijk aandacht moet worden besteed. Het gaat hier om het verzamelen van ervaringen van eigen medewerkers en het verzamelen van reeds geleerde lessen van zowel subeenheden als van externe eenheden en partijen. Ervaringen van eigen personeel kunnen worden verzameld door het organiseren van After Action Reviews, evaluatiegesprekken, het invullen van enquêtes, et cetera.
Geanalyseerde lessen van subeenheden kunnen bijvoorbeeld worden verzameld door het organiseren van cross-level After Action Reviews, dus inclusief vertegenwoordiging van subeenheden en/of door het gebruik van gestandaardiseerde rapportages.[11] Tot slot kan worden geleerd van de ervaringen van externe eenheden door het bezoeken van conferenties en seminars, het opbouwen van partnerschappen met vergelijkbare eenheden, het uitwisselen van medewerkers en het deelnemen aan cursussen bij externe partijen.
Voor veel eenheden zijn dit de meest bekende elementen van het lessons learned-proces (hoewel ze vaak niet onder die noemer bekend staan), terwijl dit slechts de eerste fase van het leerproces betreft. Verder hoort ook het stimuleren van subeenheden om op het eigen niveau te leren van ervaringen in deze fase thuis. Dat kan bijvoorbeeld door het uitgeven van specifieke orders en aanvullende richtlijnen binnen reeds bestaande orders of door het onderwijzen van specifiek personeel in de processen gerelateerd aan organizational learning tijdens georganiseerde bijeenkomsten of, nog beter, in korte cursussen.

Binnen de Noorse landmacht bleek leren van ervaring zich feitelijk te beperken tot het verzamelen van observaties. Foto Forsvaret, Aleksander Hage
In het onderzoek binnen de Noorse landmacht bleek dat — met name op het brigade- en bataljonsniveau — de activiteiten met betrekking tot het leren van ervaring zich feitelijk beperkten tot het verzamelen van observaties. Er was binnen deze eenheden sprake van beperkte kennis over de overige fases, zoals het analyseren en implementeren, en er waren nauwelijks vaste procedures voor ingericht.[12]
Fase 2: het analyseren van ervaringen
Hoewel de uitvoering van de analyse van ervaringen relatief complex is, is deze fase in beginsel helder te formuleren. Input in deze fase betreft ruwe, onbewerkte ervaringen van eigen personeel, reeds geanalyseerde lessen van subeenheden en geleerde lessen van externe partijen. Het is wenselijk om de uitvoering van deze fase vooraf te agenderen, zodat de juiste personen aanwezig zijn om een grondige analyse uit te kunnen voeren. Het Lessons Learned Handbook van de NAVO kan enige ondersteuning bieden tijdens de uitvoering van deze fase.[13]
Voor elke eigen ervaring of verzamelde les moeten enkele vragen beantwoord worden:
1. Wat is de oorzaak, of root cause?[14]
2. Heeft deze oorzaak vaker tot dit resultaat geleid?
3. Wat zijn mogelijke oplossingen?
4. Welke elementen binnen DOTMFLP-I moeten worden gewijzigd om tot deze oplossing(en) te komen? En welke oplossing heeft (daardoor) de voorkeur?
5. Welk niveau/welke afdeling binnen de organisatie is in staat om deze wijzigingen te implementeren?
Wanneer de input van deze analyse een reeds door een andere eenheid geanalyseerde of geleerde les betreft, is het met name bij de eerste drie vragen essentieel om de vraag te stellen in hoeverre deze les op de eigen eenheid van toepassing kan zijn.
Nadat de vragen helder zijn beantwoord, kan gesproken worden van een geanalyseerde les, ofwel lesson identified.[15] De vraag is nu in hoeverre de eenheid in staat en bereid is om de ontwikkelde oplossing daadwerkelijk te implementeren. In staat zijn betekent in dit verband dat de eenheid de autoriteit heeft om de betreffende elementen binnen het DOTMLPF-I-raamwerk te wijzigen. Is dat niet het geval, dan moet de lesson identified naar het bovenliggende niveau gebracht worden. Bereid zijn betreft de vraag of de oplossing van de lesson identified significant genoeg is om deze door te voeren. Als de oplossing bijvoorbeeld een complete herstructurering van de eenheid vereist om een relatief klein probleem op te lossen, dan is het waarschijnlijk verstandig om de oplossing (nog) niet te implementeren. In dat geval zal de lesson identified binnen de eenheid opgeslagen moeten worden in een eigen archief. Wanneer dezelfde ervaring bij herhaling wordt opgedaan, kan dat betekenen dat een eerder niet geïmplementeerde oplossing relevant genoeg wordt om alsnog te door te voeren.
Tot enkele jaren geleden maakte de Noorse krijgsmacht gebruik van een centrale database voor lessons learned, genaamd FERDABALL.[16] Eenheden konden rapporten eenvoudig uploaden, waarbij de analyse en de vergelijking van de observaties door een aparte sectie voor militaire ervaringen uitgevoerd zou worden. Deze analysecapaciteit bleek niet alleen veel te beperkt in omvang, maar ook inhoudelijk absoluut ongeschikt om lessen vanuit de diversiteit van alle eenheden van de organisatie inhoudelijk te kunnen analyseren. FERDABALL werd daardoor in de praktijk uitsluitend gebruikt als archief.[17] Het leerproces stagneerde daarmee dus al vóór aanvang van fase twee.
Fase 3: het opslaan van lessen
Het opslaan van een les betekent in dit verband de implementatie van een in fase twee gedefinieerde oplossing. Hiermee wordt de lesson identified een lesson learned.[18] Aangezien organizational learning moet leiden tot een verandering in de kennis van de organisatie, betekent dit voor eenheden binnen een krijgsmacht een verandering van een of meer elementen van DOTMFLP-I, van de waarden die bepalen waarom een bepaalde eindsituatie wenselijk is voor de organisatie en/of van de set met uitgangspunten die het aannemelijk maakt waarom de gekozen actie inderdaad leidt tot de door de organisatie gewenste eindsituatie. Een ervaring kan dus ook leiden tot een advies aan het hogere niveau om de gewenste eindsituatie, zoals bijvoorbeeld gesteld in militaire opdrachten of taakstellingen, te wijzigen.

Nederlandse en Noorse militairen oefenen samen tijdens Trident Juncture 2018. Foto Forsvaret, Tore Ellingsen
Er moet natuurlijk wel iets te veranderen zijn. Hoe paradoxaal het ook klinkt, bij de Noorse landmacht bleek dat lessen niet altijd te leren waren, omdat dat zou leiden tot wijzigingen in doctrine die niet goed beschreven was, niet up-to-date was of überhaupt niet bestond. Kennis die men niet heeft, kan niet worden gewijzigd. Die moet dus opgebouwd worden, en daarin kan en moet organizational learning een centrale rol spelen.
Fase 4: het verspreiden van lessen
Het verspreiden van lessen behelst het informeren van andere eenheden en partijen over door de eigen eenheid succesvol geïmplementeerde lessen. Succesvol betekent in dit kader niet alleen dat de implementatie zelf geslaagd is, maar tevens dat deze implementatie (liefst bij herhaling) een positief resultaat blijft tonen. Dergelijke verspreiding kan plaatsvinden door het bezoeken van andere eenheden, het organiseren van conferenties en seminars, het versturen van nieuwsbrieven, het uitwisselen van personeel, et cetera. In beginsel is dit dus een fase waar de eigen eenheid niet direct baat bij heeft: deze richt zich op het in staat stellen van andere partijen om ‘mee te liften op het succes’. In het cyclische karakter van het leerproces begint fase één daarom weer na fase drie in plaats van na fase vier.
Toepassing in de praktijk
Onderzoek binnen de Noorse krijgsmacht laat zien dat hoewel diverse eenheden hun lessons learned-processen heel verschillend kunnen inrichten, deze toch zeer effectief kunnen zijn.[19] Er is dus geen standaard, organisatie-brede oplossing noodzakelijk of zelfs mogelijk. De focus moet liggen op het vinden van realistische oplossingen en procedures, toegespitst op de kenmerken van de betreffende eenheid.
Er zijn echter drie elementen die de effectiviteit van een OLM binnen een eenheid aanmerkelijk kunnen vergroten.[20] Ten eerste moet(en) één of enkele personen binnen een eenheid de verantwoordelijkheid hebben voor het ontwikkelen en in stand houden van lessons learned-processen. Die verantwoordelijkheid omvat het ondersteunen van het leerproces, niet het inhoudelijk verzamelen, analyseren en implementeren van ervaringen van de rest van de eenheid. Bij hogere staven is die verantwoordelijkheid vaak al belegd bij een sectie lessons learned, maar ook op de lagere niveaus is het alloceren van een dergelijke verantwoordelijkheid van belang. Binnen de Noorse landmacht was dan ook een duidelijk verschil in kwaliteit van de leerprocessen te zien tussen eenheden die mensen hadden met een duidelijke verantwoordelijkheid voor het leerproces en eenheden die dat niet hadden. Die verantwoordelijkheid leidt tot commitment en een hoge(re) mate van het bewust toepassen van OLM’s.
Ten tweede worden lessons learned-processen die speciaal zijn ontwikkeld voor een specifieke activiteit, zoals een oefening of een operatie, nauwkeuriger en effectiever opgevolgd dan processen die algemener beschreven zijn, zoals in standing operating procedures (SOP’s). Bovendien kan er op die manier ook richting worden gegeven aan het leerproces, bijvoorbeeld door de focus te leggen op een specifiek thema voor de desbetreffende activiteit. Voorafgaand aan de oefening Trident Juncture in 2018 werden zowel binnen het Norwegian Joint Headquarters als binnen de landmachtstaf bijlagen, gerelateerd aan lessons learned, toegevoegd aan de oefenorders. Binnen de niveaus daaronder, de brigade en de bataljons, werd dat niet gedaan. Waar bij de brigade en de bataljons direct na de oefening de waan van de dag weer regeerde, werden binnen de niveaus daarboven de procedures zoals beschreven in de bijlagen nauwgezet gevolgd. Daar moet bij worden opgemerkt dat de landmachtstaf ondertussen een ingrijpende reorganisatie aan het afronden was, die veel van de bestaande capaciteit vergde. Desondanks werden de in de specifieke oefenorders beschreven procedures (succesvol) gevolgd.

Noorse briefing tijdens Trident Juncture 2018. Bij de lagere niveaus van de Noorse krijgsmacht ontbrak het aan lessons learned mechanismen. Foto Forsvaret, Johannes Maximilian Schnell
Ten derde is het aan te bevelen om een systeem te gebruiken voor het op eenheidsniveau archiveren van niet-geïmplementeerde lessons identified. Dit systeem is bedoeld voor intern gebruik en kan relatief eenvoudig worden ingericht, zoals door het vullen van een Excel-bestand. Lessons learned zijn al geïmplementeerd in (elementen van de DOTMFLP-I van) de eenheid en hoeven daarom niet gearchiveerd te worden: dat leidt uitsluitend tot een onnodig groot en onoverzichtelijk archief, zoals het eerdergenoemde Noorse FERDABALL. Overigens moeten kenniscentra wel geïnformeerd worden over lessons identified en lessons learned, zodat deze lessen kunnen worden meegenomen in ontwikkelingen binnen het betreffende vakgebied.
Een lastig aspect bij het ontwikkelen van een OLM binnen een organisatie betreft de eventuele procedures voor het voorzien in feedback op verzonden lessons identified en lessons learned. Het is heel natuurlijk dat mensen graag willen weten wat er met de door hen verstuurde suggesties voor verbetering wordt gedaan. Dit maakt een OLM echter snel (te) complex, en daarmee in mindere mate bruikbaar. Bovendien schept het verwachtingen die in de praktijk lastig waar te maken zijn, vooral door de reeds genoemde complexiteit.
Noorwegen nu
Binnen de Noorse landmacht wordt het lessons learned-systeem, in samenwerking met het Norwegian Joint Headquarters, momenteel grondig herzien. Kernelementen in die herziening zijn onder meer het aanwijzen van een lessons learned-verantwoordelijkheid als nevenfunctie voor personeel voor eenheden op compagniesniveau en daarboven, het opzetten van een korte cursus voor dit personeel en het toevoegen van het lessons learned-proces aan het curriculum van de officiers- en onderofficiersopleidingen. Verder wordt er gewerkt aan IT-ondersteuning voor het opslaan en verwerken van lessen binnen een SharePoint-omgeving.
Waar mogelijk worden de aanbevelingen uit dit artikel in de herziening meegenomen. Het leren van ervaring binnen de krijgsmacht is echter bovenal een bottom-up-proces. Hoewel de hogere niveaus eenheden moeten en kunnen stimuleren om dergelijke processen uit te voeren en deze te ondersteunen door het aanreiken van kennis, is de uitvoering uiteindelijk een verantwoordelijkheid van de eenheid zelf.
Conclusies
Als er één ding is dat Nederlandse eenheden kunnen leren van de ervaringen binnen de Noorse landmacht, is het dat hun lessons learned-processen vaak relatief eenvoudig te verbeteren zijn door het nemen van de volgende maatregelen:
- het aanwijzen van één vaste persoon die verantwoordelijk is voor het leerproces van de eenheid;[21]
- het analyseren van activiteiten die de eenheid uitvoert in de vier fases van het leerproces en deze waar noodzakelijk verbeteren;
- het op case-by-case-basis uitgeven van aanwijzingen over het te gebruiken leerproces bij specifieke oefeningen, operaties of andere activiteiten, in plaats van het uitsluitend gebruikmaken van meer algemene aanwijzingen, zoals bijvoorbeeld in SOP’s;
- het op eenheidsniveau opslaan van niet-geïmplementeerde lessen om deze later te kunnen vergelijken met eventuele toekomstige ervaringen;
- het informeren van relevante kenniscentra over eigen lessons identified en lessons learned.
Diploma-uitreiking op de KMA. Organizational learning toevoegen aan het curriculum op de NLDA zou het toekomstige leiderschap helpen met kennis over cruciale leerprocessen. Foto MCD, Dave de Vaal
De bovengenoemde maatregelen zijn hoofdzakelijk bottom-up van aard. Om de uitvoering van deze stappen top-down te stimuleren, zijn twee maatregelen mogelijk die momenteel ook in Noorwegen worden geïmplementeerd. Zo is het aan te raden om binnen de krijgsmacht een korte cursus te ontwikkelen om sleutelpersoneel op te leiden en het kennisniveau over OLM´s te verhogen. Het toevoegen van organizational learning binnen de krijgsmacht aan het curriculum van de Nederlandse Defensie Academie zou bovendien helpen om kennis over deze cruciale processen al vroeg aan te leren bij het toekomstige leiderschap van de organisatie.
* Marcel Wassenaar is geplaatst als uitwisselofficier binnen de Noorse landmachtstaf. Hij heeft recent de Master of Arts in Military Studies afgerond aan het Norwegian Defence University College. De kern van dit artikel is gebaseerd op zijn afstudeerthesis: ‘Learning from experience within the Norwegian Army - Comparison of learning processes during the operations in Afghanistan (2005-2012) and the exercise Trident Juncture (2018)', Oslo 2019.
[1] M. Wassenaar, ‘Learning from experience within the Norwegian Army - Comparison of learning processes during the operations in Afghanistan (2005-2012) and the exercise Trident Juncture (2018)’ (Oslo, NDUC, 2019) 56.
[2] M.N.M. Svinndal, ‘Basert på erfaringshåndtering fra operasjonen i Afghanistan: Hvilke forhold hemmer og fremmer kompetanseoverføring i Hæren?’ (Oslo, University in Oslo, 2015).
[3] L. Argote, Organisational learning: creating, retaining, and transferring knowledge (New York, Springer, 2013) 31.
[4] M.G. Kiær en I.C. Mørk, ‘Erfaringslæring i Forsvaret – en casestudie av formelle og uformelle læringsarenaer basert på en intervjuundersøkelse i et OMLT’ (Oslo, Norwegian Defence Research Establishment, 2012), 15. Zie: https://www.ffi.no/en/publications-archive/erfaringslaering-i-forsvaret-en-casestudie-av-formelle-og-uformelle-laeringsarenaer-basert-pa-en-intervjuundersokelse-i-et-omlt.
[5] D.H. Kim, ‘The link between individual and organizational learning’, in: Sloan Management Review 35 (1993) (1) 37.
[6] C. Argyris en D.A. Schön, Organizational learning II: theory, method, and practice (Reading Massachusetts, Addison-Wesley, 1996) 13.
[7] NATO’s Joint Analysis and Lessons Learned Centre, Joint Analysis Handbook (Monsanto, NATO, 2016) 44.
[8] D.H. Kim, The link between individual and organizational learning, 39.
[9] M. Popper en R. Lipshitz, ‘Organizational Learning Mechanisms: a structural and cultural approach to organizational learning’, in: The Journal of Applied Behavioral Science 34 (1998) (2).
[10] Zie voor een volledige beschrijving van het lessons learned-proces van de NAVO: NATO’s Joint Analysis and Lessons Learned Centre, The NATO Lessons Learned Handbook (Monsanto, NATO, 2016).
[11] Een voorbeeld van een gestandaardiseerde rapportage is de Lessons Identified List, zoals die door de NAVO wordt gebruikt.
[12] M. Wassenaar, ‘Learning from experience within the Norwegian Army’, 64.
[13] NATO’s Joint Analysis and Lessons Learned Centre, The NATO Lessons Learned Handbook. Dit handboek is echter met name geschreven voor hoofdkwartieren binnen de NAVO die beschikken over eigen secties lessons learned, en is daarmee relatief uitgebreid en complex in het gebruik voor reguliere eenheden.
[14] Uiteraard is het zelden zo dat er één duidelijk aanwijsbare oorzaak is met een directe link naar een concreet resultaat. Om voortgang in het proces te houden is het echter noodzakelijk om, op een bewuste wijze, verantwoorde concessies te doen aan de diepgang van de analyse, afhankelijk van belang en impact van de mogelijke problemen en gerelateerde oplossingen.
[15] De NAVO definieert een lesson identified als: ‘A mature observation with a determined root cause of the observed issue and a recommended remedial action and action body, which has been developed and proposed to the appropriate authority’.
[16] Forsvarets Erfaringslæringsdatabase Lessons Learned, ofwel de Database voor Lessons Learned Defensie.
[17] A.C. Hennum, B. Eggereide en F. Rutledal, ‘Lessons Learned in the Norwegian Defence – Who Learns What, and Why?’ (Kjeller, Norwegian Defence Research Establishment, 2010) 31-9. Zie: https://apps.dtic.mil/sti/pdfs/ADA582335.pdf.
[18] De NAVO definieert een lesson learned als: ‘An improved capability or increased performance confirmed by validation when necessary resulting from the implementation of one or more remedial actions for a lesson identified’.
[19] J. Weideman Eriksen, ‘Lærer ikke Forsvaret av sine erfaringer?’, in: T. Heier, Kompetanseforvaltning i Forsvaret (Bergen, Fagbokforlaget, 2017).
[20] M. Wassenaar, ‘Learning from experience within the Norwegian Army’, 68.
[21] De NAVO biedt diverse cursussen aan voor personeel dat belast is met lessons learned. Zie bijvoorbeeld voor een gratis onlinecursus: https://nllp.jallc.nato.int/lla/lltraining/Pages/home.aspx.